Wifi Controller

Fernsteuerung, Wifi-Controller, ...
little.yoda
Site Admin
Beiträge: 983
Registriert: 14.09.2018, 19:05
Hat sich bedankt: 35 Mal
Danksagung erhalten: 173 Mal

Wifi Controller

Beitrag von little.yoda » 28.06.2020, 18:52

Hi

auch wenn es gerade relativ still geworden ist, ein kurzes Update.
keypad.jpeg
Die erste Frage wird sein: "Was ist dass?" oder "Oh ein neues Display?"

Was ihr hier seht, ist ein sehr, sehr früher Proof of Concept für ein selbstgebautes, drahtloses Steuergerät.
Also eine WLAN-Maus für Arme :-P
Es kann sich mit einer "echten" z21 oder mit einer simulierten z21 verbinden. Alternativ simuliert es die z21 selber.

Neben einen D1-Mini, kommt ein einfacher Drehregler und ein Display-Platine[1] zum Einsatz.
Die (aktuell) minimalistische Anzeige sagt gerade aus, dass die Lok mit der ID1 eine Geschwindigkeit von 120 hat.

Aktuell kann man mit dem Drehregler die Geschwindigkeit ändern und mit den Tasten unter dem Display die ID.
Eine Richtungsänderung ist noch nicht vorgesehen. Evtl. nutze ich hierfür den im Drehregler verbauten Taster. Hierfür muss ich aber nochmal tricksen, weil ich keine IO-Ports mehr frei habe.


Es sind aber noch sehr, sehr viele Fragen offen:
  • Sinnvoll Benutzerführung
  • Display: Was soll angezeigt werden
  • Lok-Bibliothek: Wie hinterlegt man, welche Lok ID anwählbar sind. (Keiner möchte den "+"-Button so lange drüber, dass aus ID3 ID110 geworden ist)
  • Stromversorgung (evtl lifepo4; Läuft damit das Display?)
  • Gehäuse. Auf Thingiverse gibt es einige Gehäuse. Sie müsste man um ein einigermaßen ergonomisches Gerät umwandeln.




Gruß,
Sven

[1] https://www.aliexpress.com/item/32911523647.html
[2] https://www.thingiverse.com/search?q=lc ... t=relevant

Benutzeravatar
Zoltan
Beiträge: 697
Registriert: 18.09.2018, 11:34
Wohnort: Wien
Hat sich bedankt: 117 Mal
Danksagung erhalten: 8 Mal

Re: Wifi Controller

Beitrag von Zoltan » 29.06.2020, 08:15

Mir gefällt die Idee.
Ich fahre mit Handy und Z21 App, weil ich die WLAN-Maus nicht mag.
Weder Form noch Anordnung noch Display gefallen mir.
Und gross und klobig ist es für mich auch.
Aber ein Drehregler und die Möglichkeit "druckbarer" Knöpfe ist doch super.

(Androc auf Smartcontrol oder MCII statt auf Handy mag ich auch deshalb, weil der Drehknopf dort benutzbar ist).
LG Zoltan
Mein YT Kanal: www.youtube.com/@oldnat

Ingolf
Beiträge: 15
Registriert: 25.11.2019, 18:22
Hat sich bedankt: 23 Mal

Re: Wifi Controller

Beitrag von Ingolf » 01.07.2020, 16:16

Das könnte eine tolle Sache werden !
Das Display benötigt sicher noch eine I2C - Schnittstelle - oder ?

Grüße Ingo

little.yoda
Site Admin
Beiträge: 983
Registriert: 14.09.2018, 19:05
Hat sich bedankt: 35 Mal
Danksagung erhalten: 173 Mal

Re: Wifi Controller

Beitrag von little.yoda » 02.07.2020, 19:01

Ingolf hat geschrieben:
01.07.2020, 16:16
Das Display benötigt sicher noch eine I2C - Schnittstelle - oder ?
Das LCD-Display vom Arduino Keypad Shield wird nicht über i²c angesprochen, sondern es braucht alleine 6 IO-Ports zur Ansteuerung.
Immerhin nur einen Analog-Port für alle Tasten.




Wie immer ist das Framework flexible genug (Eigenlob stinkt), um auch andere Module zu unterstützen.

Hier als Beispiel das D1-Oled-Mini-Shield.
d1minishield.jpg

EDIT:
Irgendwie hatte ich in den letzten Tagen immer wieder Probleme mit der Richtungserkennung beim Radencoder. Habe einiges im Programm geändert .... Keine Verbesserung ... Heute mit einem anderen Radencoder getestet und es funktioniert auf Anhieb richtig.

little.yoda
Site Admin
Beiträge: 983
Registriert: 14.09.2018, 19:05
Hat sich bedankt: 35 Mal
Danksagung erhalten: 173 Mal

Re: Wifi Controller

Beitrag von little.yoda » 02.07.2020, 21:35

Ingolf hat geschrieben:
01.07.2020, 16:16
Das Display benötigt sicher noch eine I2C - Schnittstelle - oder ?
Hier mal die Schaltung:
keypad.png
keypad.png (25.75 KiB) 35271 mal betrachtet
Den genauen Widerstand für den Schalter muss ich noch ausprobieren.

Norbert
Beiträge: 306
Registriert: 31.12.2018, 08:07
Hat sich bedankt: 1 Mal
Danksagung erhalten: 74 Mal

Re: Wifi Controller

Beitrag von Norbert » 15.08.2020, 12:54

Hallo Sven,
freue mich sehr über das Projekt.
Schön wäre es, wenn du zu gegebener Zeit die Innenbeschaltung der kleinen Encoder-Platine noch zeichnungstechnisch
zufügen könntest. Wie du weißt, nutze ich gerne eine bei mir in Stückzahlen vorhandene robuste Version des Encoders,
es wäre also entsprechend von mir anzupassen, wenn ich nicht den kleinen Fertigbaustein nutzen möchte.

Gutes Gelingen weiterhin, ich freu mich drauf.

VG
N.

little.yoda
Site Admin
Beiträge: 983
Registriert: 14.09.2018, 19:05
Hat sich bedankt: 35 Mal
Danksagung erhalten: 173 Mal

Re: Wifi Controller

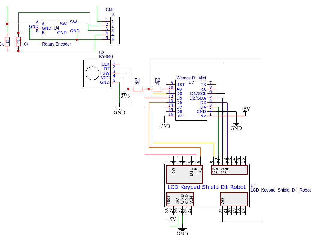
Beitrag von little.yoda » 15.08.2020, 19:26

HIlf dies weiter?

Einmal die fertige Platine und einmal die Schaltung, die hinter der Platine steckt.
rotory_encoder.png

Norbert
Beiträge: 306
Registriert: 31.12.2018, 08:07
Hat sich bedankt: 1 Mal
Danksagung erhalten: 74 Mal

Re: Wifi Controller

Beitrag von Norbert » 16.08.2020, 08:31

Ja, danke für deine Mühe
jetzt ist alles klar!

VG Norbert

Norbert
Beiträge: 306
Registriert: 31.12.2018, 08:07
Hat sich bedankt: 1 Mal
Danksagung erhalten: 74 Mal

Re: Wifi Controller

Beitrag von Norbert » 13.10.2020, 09:16

Ich muss das mal relativieren, wegen einiger Anfragen .:

"Alles klar" bezieht sich lediglich auf die Ersatzschaltung der Encoder-Platine.

Ich habe das auch nur bis zum gezeigten Stand hardwaremäßig aufbauen können,
irgendwelche Tests zur Funktion des Projektes konnte auch ich nicht durchführen,
weil bislang von Sven keine config kam, mit der man hätte mal "spielen" können.
Und mir persönlich fehlt da jeder Ansatz, wie eine solche aussehen könnte...

VG Norbert

little.yoda
Site Admin
Beiträge: 983
Registriert: 14.09.2018, 19:05
Hat sich bedankt: 35 Mal
Danksagung erhalten: 173 Mal

Re: Wifi Controller

Beitrag von little.yoda » 13.10.2020, 17:56

Der "Wink mit dem Zaunpfahl" ist angekommen ...
... ich hatte die Tage schon nach dem d1-mini gesucht, den ich zum Testen genutzt habe, habe ihn aber nicht gefunden.
Muss jetzt selber die config-Datei neu zusammenstellen.

Antworten